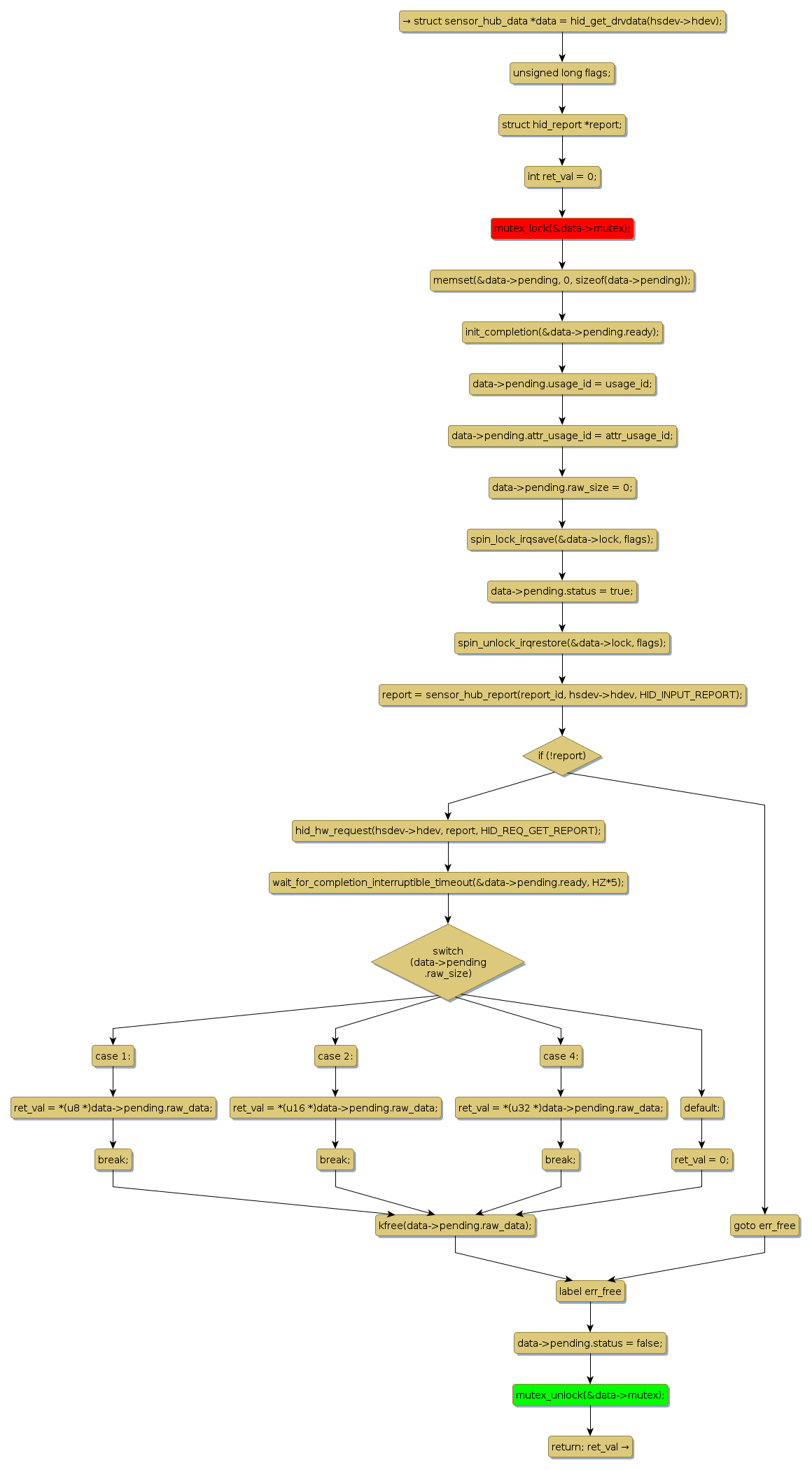
Instance Verification Kit (IVK)
mutex lock @ [7924+25+/linux-3.19-rc1/drivers/hid/hid-sensor-hub.c]
Instance Signature: mutex
|
The Matching Pair Graph:
|
|
Function Name
|
Control Flow Graph (CFG)
|
Events Flow Graph (EFG)
|
Source Correspondence
|
|
sensor_hub_input_attr_get_raw_value
|
|
|
[7659+35+/linux-3.19-rc1/drivers/hid/hid-sensor-hub.c]
|